Le site de généalogie de Catherine et Michel Meste |
Une définition : les numéros SOSA :
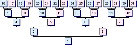
La
méthode Sosa -Stradonitz consiste à donner à chaque ascendant un numéro
(le numéro Sosa) déterminé : 1 à la personne dont on établit
l'ascendance (le ''de cujus''), 2 à son
père, 3 à sa mère, 4 à son grand-père paternel, 5 à
sa grand-mère paternelle, 6 à son grand-père maternel..... A
noter les propriétés :
- les
hommes portent un numéro pair, les femmes impair
- un
père porte un numéro double de celui de son enfant, moitié de celui de
son père, et moitié de "celui de sa mère moins un"
- une
mère porte un numéro égal au double plus un de celui de son enfant, et
à la moitié de son père, et à la moitié de "celui de sa mère moins un"
- pour
savoir à quelle génération (par rapport au de cujus) appartient
l'ascendant de numéro Sosa N, il suffit de chercher
Exemple
: le n° SOSA 11 appartient à la 3ème génération (23=8,
24=16)
Le n°SOSA 1024 correspond à la 10ème génération (210=1024).

- cours de paléographie, par TOUREILLE-POUYLLAU-VOIRIN, sur le site de Eric Voirin.
- des exercices de paléographie par O. Halbert